DrakonHub logo

Examples of Software Requirements (SRS) in Drakon

Home

Market Price of an Instrument

Market Price of an Instrument

Vehicle Status

Vehicle Status

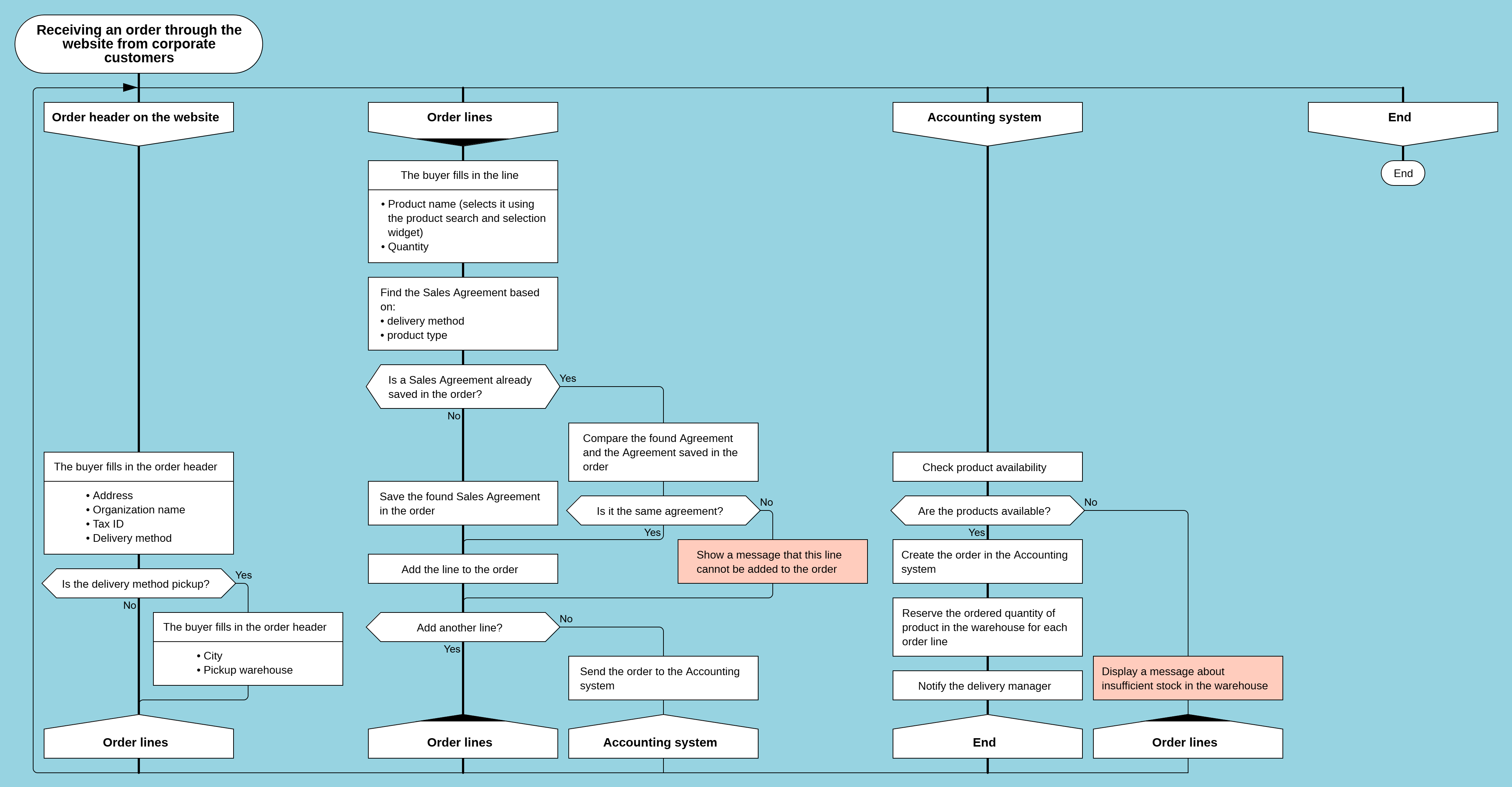
Receiving Orders via Website from Corporate Clients

Receiving Orders via Website from Corporate Clients

Login with Password

Login with Password

Feedback and support

drakon.editor@gmail.com

Privacy policy