DrakonHub logo

Examples of Medical Algorithms in Drakon

Home

These Drakon diagrams are taken from the textbook
"Clinical Algorithmic Medicine. Algorithms for Diagnosis and Treatment in the Drakon Medical Language",
Smorkalov A.Yu., Bochanova E.N., Gusev S.D., Dmitrenko D.V., Schneider N.A., Nasyrova R.F., Lozovskaya M.E., Malysheva A.Yu., Barmin D.B., Vasilyeva E.B., Parondzhanov V.D., Mitkin S.B. — Moscow: GEOTAR-Media, 2022.

Resuscitation Actions in a Newborn with Cystic Hygroma

Resuscitation Actions in a Newborn with Cystic Hygroma

Removing a Helmet from a Motorcyclist

Removing a Helmet from a Motorcyclist

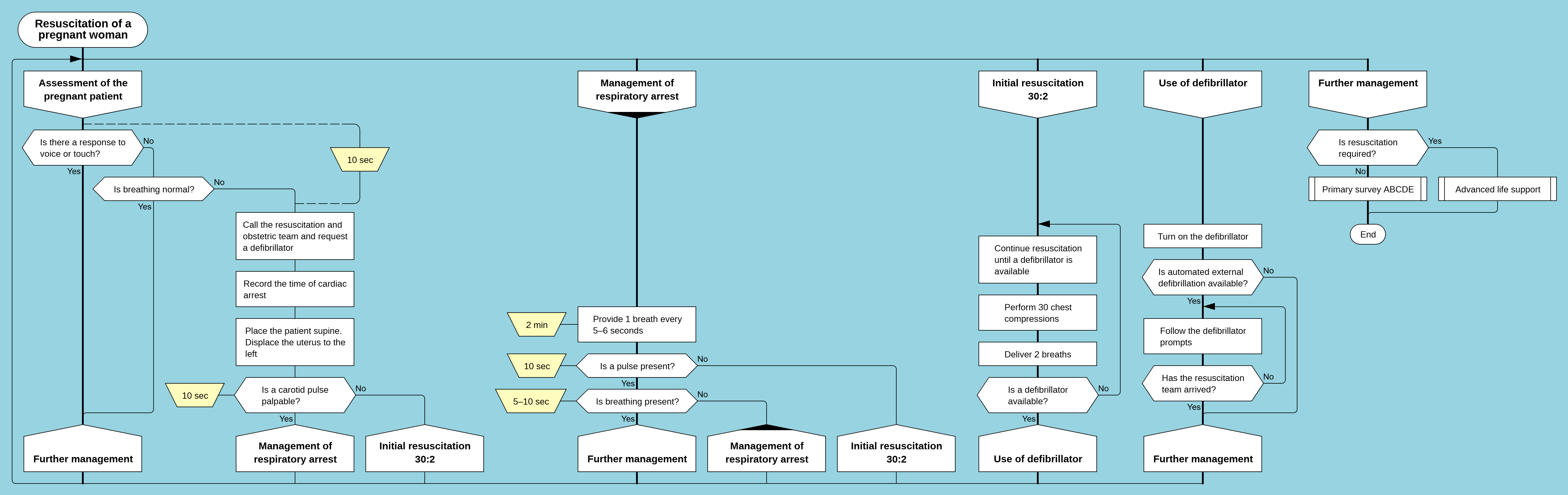
Resuscitation of a Pregnant Woman

Resuscitation of a Pregnant Woman

Personalized Therapy of Epilepsy with Valproic Acid Medications

Personalized Therapy of Epilepsy with Valproic Acid Medications

Feedback and support

drakon.editor@gmail.com

Privacy policy